
游戏厅捕鱼机漏洞打法(游
原文来源:光锥智能
作者:姚悦

图片来源:由无界 AI生成
一进入部署了液冷服务器的数据中心,不仅没有嘈杂的风扇声,甚至在不开空调的夏日也完全没有闷热感。
在大模型引发“暴力计算”的热潮下,数据中心的上下游,正在加紧推进液冷“降温”。
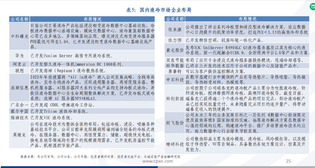
半年来,服务器厂商在液冷产品上纷纷推出新的解决方案。比如,中兴通讯的新G5系列服务器,支持不同的冷板式液冷方案,从CPU液冷到内存条散热+VR液冷;联想升级海神温水水冷系统,可实现服务器全水冷无风扇设计;新华三也发布全栈液冷解决方案,包含G6系列服务器、核心路由器、接入交换机;中科曙光子公司曙光数创8月发布了“冷平衡”战略,是特别针对数据中心算力、成本、能耗三元平衡问题,推出的全栈液冷数据中心技术与全生命周期一站式服务;去年年底华为推出全场景液冷“天成”多样性算力平台。今年,华为昇腾再推集成天成液冷的算力集群,可以支持万卡规模。

“在‘东数西算’‘双碳’大背景下,不断提升的功率密度和PUE(能效指标,越接近1越优)设计要求已成为行业面临的主要问题,液冷技术具有高密低碳等优势,已经成为应对数据中心散热压力和节能挑战的必由之路。”中兴通讯数据中心产品线规划总工翁建刚表示。
而就在去年,面对液冷,当上游设备厂商活跃时,中游的数据中心还顾虑重重,保持观望。但现在,像企商在线这样的中游企业也已经积极规划液冷设施,足见液冷已经成为行业共识。
企商在线IDC能力中心售前经理徐涛对光锥智能表示,公司已经在接管客户的一些AI业务,AI服务器的功耗是通用服务器功耗的十倍左右,风冷的局限性日渐明显,必须尝试液冷。
服务器厂商的积极布局,很大程度上来源于客户的需求逐渐明朗。
数据中心占有半壁江山的三大电信运营商在6月亲自下场,联合发布《白皮书》,提出“三年景愿”:即2023年开展液冷技术验证;2024年开展规模测试,新建数据中心项目10%规模试点应用液冷技术,推进产业生态成熟;2025年及以后开展规模应用,50%以上数据中心项目应用液冷技术。
“现在液冷基本上所有内容已经通过验证,进入一个规模扩张的阶段。”近期,工信部直属研究机构赛迪顾问的液冷领域分析师袁钰明确当前液冷所处阶段。
其实,液冷并不是新技术,其早已被应用于工业、航空领域。一说,阿波罗登月计划,就将液冷用于宇航员体温控制。在数据中心领域,液冷在上世纪60-90年代就崭露头角。但后来随着计算技术迭代功耗下跌,又被“冷落”。
从被“冷落”到“翻红”,液冷经历了什么,又将面对什么新挑战?
“暴力计算”亟需液冷降温
风冷是过去很长时间内,数据中心的主流温控方案,以空气为冷却媒介。液冷和风冷最大的区别,就是冷却媒介不同,“液冷”利用矿物油、氟化液等绝缘低沸点的冷却液作为冷媒,通过热交换将服务器的热量排出。完全绝缘、无腐蚀性的冷液,单位体积价格堪比茅台、五粮液。
液冷之所以被数据中心重新重视,根本原因是,后摩尔定律时代,芯片、服务器的功耗再呈上升趋势,随之产生更高的温度。
“那一次更让我深刻理解了温度对于服务器的影响。”有着十余年IDC售前经验的徐涛回忆从业过程中遇到的设备散热对服务器运行影响的问题,“客户规划的服务器功耗100多瓦,实际装的300多瓦,而且单机柜实际密度也比规划高,结果测出服务器温度到了六七十度,直接导致故障率是原来的10倍。”

图源曙光数创招股书
针对数据中心高温问题,头部设备厂商更加大力推进液冷,目的大多集中在降低PUE,具体则从技术、方案等不同角度着力。
据媒体此前报道,中兴通讯建设的全液冷数据中心项目中,液冷散热的比例已经达到了70%。公司今年1月发布的G5系列服务器新品支持液冷散热技术,采用冷板式液冷散热,可实现数据中心PUE降至1.1,冷板&管路高可靠连接,全管路智能监控,漏液秒级告警。

联想则从液体温度着眼,首创海神温水全水冷技术。不同于常见的45-50摄氏度的技术,联想通过数据分析,认为进水50摄氏度、出水60摄氏度,可以获得最佳能耗比。海神温水全水冷技术实现了服务器全水冷无风扇设计,支持多类型GPU,散热效率达98%,甚至可以支持数据中心PUE降至1.1以下。
免责声明:数字资产交易涉及重大风险,本资料不应作为投资决策依据,亦不应被解释为从事投资交易的建议。请确保充分了解所涉及的风险并谨慎投资。OKEx学院仅提供信息参考,不构成任何投资建议,用户一切投资行为与本站无关。

和全球数字资产投资者交流讨论
扫码加入OKEx社群
industry-frontier