
游戏厅捕鱼机漏洞打法(游
原文来源:数智前线

图片来源:由无界 AI生成
ChatGPT问世以来,立刻在金融业引发了焦虑感,这个对技术有信仰的行业唯恐被一个飞奔中的时代洪流甩在身后。这种焦灼氛围,甚至一度卷到清净的寺庙。一位业内人士告诉数智前线,她在5月份去到大理出差时,在寺庙里都能碰到和她谈论大模型的金融人。
不过,这种焦虑正在慢慢归于寻常,大家的思路也开始清晰和理性。软通动力银行业务CTO孙洪军向数智前线描述了今年金融业对大模型态度的几个阶段:二三月,大家都很焦虑,怕落后;四五月,纷纷组建团队去做;之后几个月,大家在找方向、落地上遇到了困难,开始变得理性;现在,他们看标杆,把验证过的场景拿来试用。
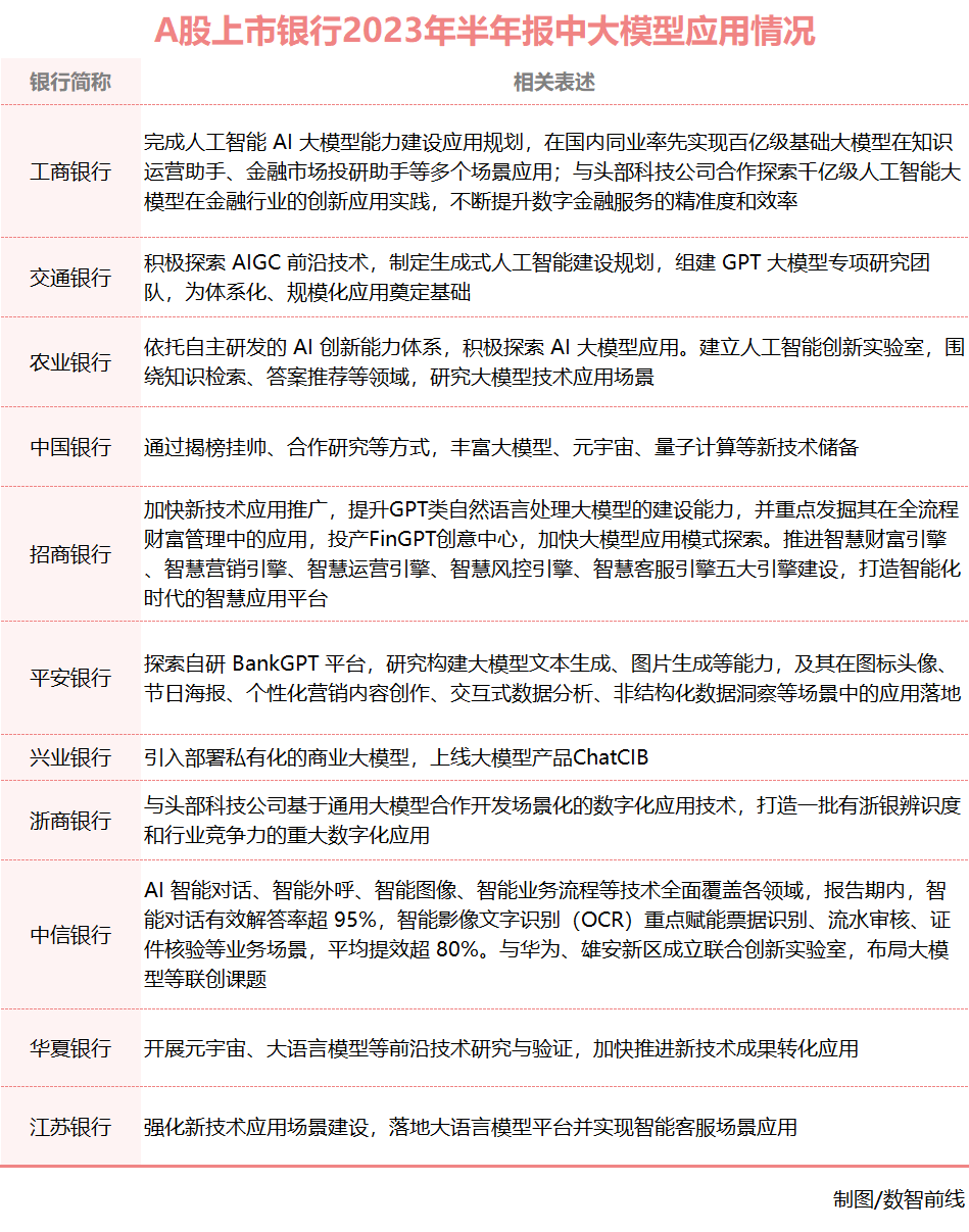
一个更新的趋势是,不少金融机构都已将大模型从战略层面重视起来。据不完全统计,A股上市公司中,至少有工商银行、农业银行、中国银行、交通银行等11家银行,都已在最新半年报中明确提出正在探索大模型的应用。从近期动作看,他们也正在从战略层面和顶层设计层面有更清晰的思考和路径规划。

01从热情高涨到理性回归
“比起几个月前,现在能明显感觉金融客户对大模型的理解好了很多。”一位大厂金融行业资深人士告诉数智前线,年初ChatGPT刚出来时,大家的热情虽高,但对于大模型究竟是什么、该怎么用,其实了解得非常有限。
这一阶段,一方面一些大行率先行动,开始做各种“蹭热度”的宣传。比如早在今年3月,农行上线了类ChatGPT的大模型应用ChatABC。但业界评价不一。其时,一度有人认为,ChatABC这个名字强调了ChatGPT里不那么重要的Chat,反而忽略了GPT这个真正重要的部分。
另一方面,随着百度等多家厂商陆续发布大模型,一些头部金融机构的科技部门开始积极去跟大厂谈论大模型建设的事情。上述资深人士透露,这些金融机构的普遍诉求是,要自己去做一个大模型,希望厂商告诉他数据集怎么做,买多少服务器,怎么去训练。建行旗下的金融科技公司建信金科甚至提出,完成后是不是还能去做一些同业输出。
5月份以后,情况逐渐变化。受制于算力资源紧缺、成本高昂等大背景,很多金融机构开始从单纯希望自己建算力、建模型,转变到更加关心应用的价值。“现在每一家金融机构都在关心其他人用大模型做了什么,实现了怎样的效果。”
具体到不同规模的企业,也分出了两条路径。手握海量金融数据和应用场景的大型金融机构,可引入业界领先的基础大模型,自建企业大模型,同时采用微调形式,形成专业领域的任务大模型,快速赋能业务,以弥补大模型建设周期过长的缺点;而中小金融机构可综合考虑ROI,按需引入各类大模型的公有云API或私有化部署服务,直接满足赋能诉求。
不过,由于金融行业本身对数据合规性、安全性、可信性等存在高要求,部分人士认为,这一行业的大模型落地进展,实际略滞后于年初预期。软通动力孙洪军介绍,他们最初预测金融行业可能会最先大规模使用大模型,但从最终对接客户的情况来看,金融行业不如法律、招聘等行业走得快。
一些金融机构已经开始想办法,解决大模型落地过程中的各种“桎梏”。
比如在算力方面,业内人士观察,金融业目前涌现出了几种解决思路:
其一,直接自建算力,成本相对高昂,但好处是安全性足够高。适用于实力雄厚、希望自建行业或企业大模型的金融机构,典型如建行、工行等国有大行。
知情人士告诉数智前线,为了搭建算力,建行在前不久刚下单了一笔H800的算力大单。
其二,算力混合部署,即在敏感数据不出域的情况下,接受从公有云上调用大模型服务接口,同时通过私有化部署的方式处理本地的数据服务。这种方式成本相对较低,只需投入几十万元买上几张卡即可满足需求,适用于资金相对薄弱,只按需进行应用的中小型金融机构。
不过,即便如此,很多中小机构仍然会面临买不到也买不起大模型所需的GPU卡的难题。针对这个问题,上述资深人士向数智前线透露,证监会最近正在进行一些课题研究,探索是否能够以一种折中的方式,牵头搭建一个面向证券行业的大模型基础设施,集中算力、通用大模型等资源,让行业里的中小金融机构也能用上大模型的服务,以防止它们“技术掉队”。
不仅是算力上,随着最近半年多大家对大模型的落地探索,不少金融机构也逐渐加强了对数据的治理。
免责声明:数字资产交易涉及重大风险,本资料不应作为投资决策依据,亦不应被解释为从事投资交易的建议。请确保充分了解所涉及的风险并谨慎投资。OKEx学院仅提供信息参考,不构成任何投资建议,用户一切投资行为与本站无关。

和全球数字资产投资者交流讨论
扫码加入OKEx社群
industry-frontier