
浅析新 L1 公链 XION:Web3
来源:新智元
图片来源:由无界 AI生成
最近,谷歌和微软双双发布了自家的AI课程,面向初学者,手把手教学,这是把人工智能领域的军备竞赛发展到了教育行业?
不久前,在人工智能领域进行军备竞赛的谷歌和微软,几乎同时发布了自家关于AI教育的课程。
——这是又找到新的战场了?
尽管两家的课程都是教授人工智能的相关知识,但目前二者的侧重点有所不同。
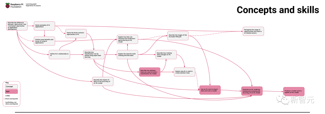
Google DeepMind这次是跟Raspberry Pi基金会合作,面向11-14岁的学生传授基本的人工智能知识。
——相比之下,小编我学习AI的时候,都已经迈入了辛酸的成年人世界......
以前是「计算机要从娃娃抓起」,后来是「编程要从娃娃抓起」,也许再过不久,就会变成「人工智能要从娃娃抓起」了!
我们可以看到,课程从最基础的AI概念讲起,并通过用模型做分类的实际例子来加深对于概念和原理的理解。
甚至第三节课还通过案例让学生认识到,数据集的缺陷所造成的模型的偏见。
之后,包括像决策树等基础机器学习算法也是应有尽有,同时也鼓励学生通过实践来了解AI在现实生活、以及各行各业的应用。
这样看来,谷歌和树莓派基金会把课程命名为「Experience AI」,也是非常贴切的。
相比于从基础知识开始教起的Google,Microsoft则是一上来先推出了生成式AI的教程。
而且给出的方式也比较硬核,直接甩出了一个GitHub代码库:
里面的教程面向初学者,一共十几节课,面面俱到,且都做得非常详细。
从环境搭建开始,一步步介绍生成式AI、提示词工程,以及生成式AI的各种应用,比如聊天、搜索、图片生成、低代码应用等等。
每节课程都有图文并茂的详细介绍,甚至有专业老师录制的视频。
另外,由于微软和OpenAI目前的关系,我们在后续课程的学习中也可以享受到OpenAI提供的服务。
微软将课程命名为「Generative AI for beginners」,意为面向初学者的生成式AI教程。
Experience AI
谷歌表示:人工智能有可能推动历史上最伟大的社会、经济和科学变革之一,我们需要确保这项技术使尽可能多的人受益。
而实现这一目标的一个重要方法是通过获得人工智能教育,以培养下一波思想家、研究人员和人工智能领导者。
同样重要的是,要确保这些新生代是多样化的,带来不同的观点,这对于创建满足社会需求的人工智能解决方案至关重要。
为了使每个年轻人都能获得人工智能教育和资源,Google DeepMind和 Raspberry Pi基金会共同开发了这门课程。
这门全面的入门课程通过互动课程材料、活动和视频教程,向11-14岁的学生传授基本的人工智能知识。这些材料由教育专家创建,符合经过验证的学习和发展实践。
每节课程会提供详尽的资料,比如课程计划、幻灯片、活动材料等。
课程还提供了一些总体的思维导图。
说起树莓派,熟悉的朋友一定会想到那款广受欢迎的开发板:
不知道谷歌的课程和树莓派的终端硬件会擦出什么样的火花呢?
Generative AI for beginners
微软的这门课提供了12课时的综合课程,来帮助初学者了解构建生成式AI应用程序的基础知识。
每节课都涵盖生成式人工智能原理和应用程序开发的一个关键方面。你甚至可以通过学习这个课程,来构建自己的生成式人工智能初创公司。
我们需要按照Setup章节的步骤搭建所需的基础环境。
免责声明:数字资产交易涉及重大风险,本资料不应作为投资决策依据,亦不应被解释为从事投资交易的建议。请确保充分了解所涉及的风险并谨慎投资。OKEx学院仅提供信息参考,不构成任何投资建议,用户一切投资行为与本站无关。

和全球数字资产投资者交流讨论
扫码加入OKEx社群
industry-frontier