
英国将对未缴税款的加密
作者:CryptoBrand
在加密货币行业监管趋严的环境下,项目需考虑地区差异,遵循监管政策,善用利于工具,以合规方式实现全球化增长。
2023年11月21日,全球最大的加密货币交易所币安宣布与美国司法部和证券交易委员会(SEC)达成了一项43亿美元的和解协议,作为和解的一部分,币安创始人赵长鹏(Changpeng Zhao,简称CZ)同意辞去币安首席执行官(CEO)一职,并承认违反了美国反洗钱法(AML)和证券法(Securities Act)。
43亿美金+去CZ化,这个长达2年的诉讼纠纷终于落下了帷幕。回头看加密货币的历史,因为其发展速度之快,在短短14年间,就面临了来自各国政府和监管机构的压力和挑战。在过去的几年里,有不少 Web3 的项目因为涉嫌违反证券法、洗钱法、税法等法规而被起诉、罚款、禁止或限制。这些案件不仅影响了项目的运营和发展,也引发了社区的不满和抗议。
本文旨在分析加密货币行业受到监管的原因,梳理各地对加密货币的政策,深入探讨在避免监管政策制裁的前提下,项目如何实现全球化增长。

(来源:元宇宙NEWS)
为什么监管机构越来越重视加密货币?
职责所在
监管部门的首要职责是确保市场秩序,维护公共利益。他们需要监督各个行业,包括加密货币行业,以防范不当行为和保障社会稳定。
保护消费者权益
监管部门需要保护消费者权益,强调对不当行为和欺诈行为的防范。在加密货币领域,他们重点关注用户信息安全、合规交易和交易透明度。在2021年3月,美国合规加密货币交易所巨头Coinbase被CFTC(美国商品期货交易委员会)指控不当报告交易量和“自我交易”。
防范犯罪行为,维护社会稳定
加密货币行业原生的理念:去中心化、抗审查,使其容易成为滋生犯罪的温床。如果不加以监管可能会威胁社会稳定,监管部门的任务之一是防范洗钱、非法交易等违法活动,以确保政治和经济体系的稳定性。
参考上图,很多项目都被指控非法发行证券,和解金额排名前列的2起案件,起诉的原因都涉及违反反洗钱法。
税收合规
监管部门需要保证加密货币行业的税收合规。由于该行业的快速发展,监管机构需要采取有效措施,确保相关税收能够按时按额征收,维护国家财政秩序。并且,监管机构也应明确规范企业和个人在该行业的财务合规要求,避免出现逃税、漏税、偷税等问题。
国际合作与法律框架
加密货币行业具有跨区域性特征,交易和活动常常涉及多个国家和地区。为确保国际间合作,监管是必要的,以协调不同法域之间的法规和标准,防止跨境违规活动和洗钱行为。
风险传导与金融稳定性
加密货币市场的24/7运营、跨区域的交易活动以及庞大的交易规模、价格波动大、市场情绪敏感使其具有极高的不稳定性。良好的监管可以确保加密货币行业与传统金融行业之间有一定的隔离性。通过规范市场参与者行为、设定合理的交易规则和标准,监管机构可以帮助防止加密货币市场的风险传导到传统金融体系。
国家通胀控制
铸币权和通货膨胀控制权的转移给算法和协议增加了国家对通胀的管控难度。监管部门需审慎监控,确保国家经济的稳定。
监管趋严下的开放态度
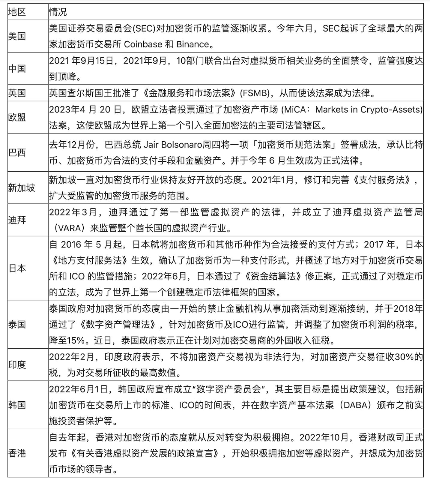
尽管监管愈加严苛,但大部分监管机构对这个行业持积极态度而非直接禁止的原因有多方面考量:首先,机构支持创新,认识到Web3技术有望解决部分Web2遗留问题。其次,与传统金融行业相比,Web3行业体量相对较小,禁止可能阻碍创新发展。所以在世界范围内,大部分国家还是对Web3持中立或者开放的态度,期待其在合规的监管下,给金融体系带来新的生机。笔者在之前的文章里总结了部分地区对加密行业的政策:

为什么追求合规:机遇、挑战与可持续发展
加密货币行业的合规意味着什么?
这是一个很复杂的问题,因为不同的国家和地区对加密货币行业的监管政策和态度各不相同。一般来说,合规意味着遵守当地的法律法规,如证券法、洗钱法、税法、隐私法等,以及接受相关的监管机构的审查和监督。合规也意味着需要承担一定的成本和风险,如申请许可证、缴纳罚款、提供用户信息、配合调查等。
加密货币行业中哪些赛道上的项目更容易受到严苛的监管?
在加密货币领域,不同的赛道可能面临不同程度的监管风险和挑战。一般来说,涉及到金融服务、用户身份、跨境流动、市场行为等方面的赛道,更容易受到监管的关注和干预。例如:CEX, DEX,钱包,支付平台、以及RWA相关的产品。像上图统计的美国的执法活动可以看出,涉及资产,尤其是现实金融体系的资产的项目更容易受到严苛的监管问题,相应的这些项目在取得合规的许可也会比其他赛道的项目需要多付出几倍的努力。
对于项目来说,合规能带来什么好处?
一方面,合规可以提高项目的信誉和合法性,增加用户和投资者的信心和参与度,并且促进整个行业的健康和可持续发展。另一方面,合规也可以避免或减少与监管机构的冲突和纠纷,保护项目和用户的权益,防止被禁止或限制。此外,合规还可以促进与传统金融行业的融合和协作,拓展更多的市场和机会。
目前来看,加密货币行业的全面合规面临诸多困难和挑战。项目实现合规运营也有自己的拦路虎:各地不一的监管政策。项目可以采取什么措施可以规避监管的风险呢?
监管之下的全球增长策略
因地制宜
加密货币行业的项目需要根据不同的市场和用户,提供不同的服务和产品,或者为某些国家和地区用户提供专门的平台和版本,以符合当地的监管要求和用户需求。例如,BitMEX 为了减少受美国法律管辖的风险,不提供美元或与之相关的稳定币交易对,如 USDT 或 USDC 等。
建立专业的法务团队
通过专业的法务团队研究和分析各个市场的监管环境和要求,为项目的合规性提供咨询和指导,处理可能出现的法律纠纷和风险,以及与当地的监管机构和律师事务所保持良好的沟通和合作。比如最近接替CZ成为Binance CEO的Richard Teng就是一位拥有 20 多年金融监管经验的专家。
确保公司结构和运营在监管友好地区
因为各地监管力度各异,项目还可以考虑将总部、服务器和运营都转移到政策友好的地区。比如,加密货币交易平台 FTX曾经将总部从香港迁移到巴哈马,原因是巴哈马对加密货币的政策更加友好、宽松。
对于加密货币这个刚刚起步的行业来说,大部分项目的组织架构扁平,人员简练,团队资金有限,很难开展因地制宜、招募专业的法律团队,高管等策略。况且,像Binance这样配备专业法务团队都无法完全避免监管带来的风险,对于初创团队来说,完全避免是天方夜谭,只能最小化监管的风险:
屏蔽明确禁止的区域
尽管世界范围内,大部分国家对加密货币行业态度模糊,但有些地区已经明令禁止加密货币行业,是不得触碰的法律红线。对于小的项目来说,与其推出不同服务和产品满足地区需求,直接禁止该地区IP访问更符合效益。
全球化与本地化的平衡点
但是对于没有成熟的法务团队,刚刚起步的项目来说运营策略往往是粗放型。针对每个地区的精细化运营策略是不可能实现的。但目前监管日渐严苛,过度粗放的运营策略容易招致麻烦。
当项目人员、资金吃紧时候,无法推动项目大规模地区的合规,适当对运营的地区进行取舍:将大部分精力和资源投入到加密货币接受度更高的国家。根据Chain Analysis今年10月份发布的 The 2023 Geography of Cryptocurrency Report,目前用户加密货币接受度的地区排名前10的地区:印度、尼日利亚、越南、美国等。

进行区域精细化运营时,选择用户接受度高的地区,会让你的运营策略达到更好的效果,等待项目稳定运营,并且资金充足后,再对其他地区的粗放式运营转向精细化。
本地化运营
当你选定好地区,在进行本地化运营时,需要考虑的不仅仅是各地文化和宗教的差异,项目的图案和文字都要照顾到到本地用户的感受;还要兼顾地区的监管力度:例如,Binance在巴基斯坦地区运营时候,在一些敏感的宣传物料上加上风险提示。
对于预算有限的项目来说,以牺牲部分海报的美观度为代价,避免了一些监管纠纷是最稳妥的做法。在推广项目时,这个做法能够切实、有效为项目避免一些监管带来的风险。

全球化增长,选择合适的地区,兼顾地区宗教文化差异,兼顾地区不一的监管政策,也许对于一个刚起步的项目来说工作量还是过量,适当运用工具能达到事半功倍的效果:
善用工具,事半功倍
在Web2增长平台是帮助项目增长的大杀器,互利的模式帮助很多项目完成低成本的用户增长:Gleam就是Web2领域里众多增长工具里杀出来的头部项目。
Web3也有自己的Gleam:Galxe, TaskOn, Zealy等。
这些Web3增长工具本身也处于这个行业,有些平台也发行了自己的代币,像Galxe的GAL。每天在这些平台发布增长活动的项目数众多,这些平台自然会重视大方向的地区合规问题,在一定程度减少了监管带来的问题。
在帮助项目实现高ROI的用户增长外,这些平台也在合规上再加了一重保障:部分增长平台增设了用户自定义限制地区的功能:在发布活动时候,既可以选择限制某一地区IP不能参与,也可以限制只有某地区IP能够参与。

限制地区IP参与:可以有效屏蔽一些明令禁止加密货币的地区。同时,这也能够在一些监管力度加大的地区暂时遏制风险。
仅允许地区的IP参与:可以发布一些面向该地区的活动,实现更精准的获客,避免其他地区可能存在的监管风险。同时,这也有助于避免由于文化或宗教差异带来的误解。

加密货币行业终将迎来合规,这是行业内的共识。但当下各地的监管政策不一,意味着行业内的项目在未知水域中继续前行,现阶段对于初创项目来说就是八仙过海,各显神通之时:自己项目的未来不仅取决于对地区监管政策的遵循,还需要充分利用工具,适应加密货币海域不断变化的潮流,积累自己的用户资本。
免责声明:数字资产交易涉及重大风险,本资料不应作为投资决策依据,亦不应被解释为从事投资交易的建议。请确保充分了解所涉及的风险并谨慎投资。OKEx学院仅提供信息参考,不构成任何投资建议,用户一切投资行为与本站无关。

和全球数字资产投资者交流讨论
扫码加入OKEx社群
industry-frontier