
JustLend DAO完成首轮JST回购
原文作者:Meta Era 特邀作者「Metaer」
对于加密行业而言,随着美国证券交易委员会最终确定批准现货比特币 ETF 上市,喧闹的一周终于落幕,而现在,投资者开始把目光转移到了另一个充满潜力的市场,香港。
实际上,早在 2023 年 12 月 22 日,香港证监会就公布了《有关证监会认可基金投资虚拟资产的通函》,正式宣布准备接受现货虚拟资产 ETF 申请,并且明确指出对于被准许在持牌交易平台交易的虚拟资产(如比特币,以太坊),持牌机构可发行与管理对应的现货 ETF,并在持牌交易平台或受认可的财务机构以实物和现金两种方式进行认购和赎回。
此前很多投资者一直在虚拟资产市场门外徘徊,主要原因除了不适应这种新兴投资方式之外,也较为担心投资平台出事,现货虚拟资产 ETF 则可以让传统投资者以他们熟悉的渠道投资,而在香港发行的虚拟资产现货 ETF,香港证监会都会要求他们采用本地持牌的平台。
那么问题来了,香港证监会有哪些牌照?又该如何识别呢?Meta Era 将在本文中做深入分析。
香港证监会颁发牌照全解析
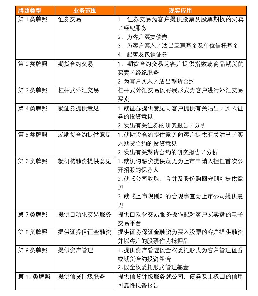
香港作为亚洲金融市场的主要离岸及非离岸中心,不论从监管架构的成熟度、公开交易市场的完善性及金融产品的丰富性等方面,均处于国际金融市场前列,香港证监会管理着 10 类牌照,每一类牌照对应一块业务。要从事相应的业务,就必须获得对应的牌照,具体可参照如下:

在虚拟资产交易平台方面,香港证监会仅给予了两家公司牌照,分别是 Hash Blockchain Limited(HashKey Exchange)和 OSL Digital Securities Limited(OSL Exchange),这两家公司获得的牌照均为第 1 类和第 7 类,也就是说,他们能在香港提供证券交易服务和自动化交易服务。

对于想要发行现货虚拟资产 ETF 的机构来说,可能需要更加关注业内常说的“ 149 ”牌照,如上表所述,如果金融机构要在香港进行证券交易活动,最基本的条件就是要持有第 1 类牌照,所以第 1 类牌照也是十大类牌照中最常见的,持有牌照的个人和机构的数量也是所有牌照中最多的。香港第 4 类牌照是在香港想提供证券咨询意见服务的企业需要办理的牌照。一般企业会选择同时办理第 1 类牌照和第 4 类牌照,持有第 1 类牌照企业可以进行证券交易活动,持有第 4 类牌照可以向客户提供意见。香港第 4 类牌照的主营服务就是证券提供意见,如果误导投资者,香港证监会会给予罚款的处罚,同时香港第 4 类牌照随时都会被撤销。
根据公开信息显示,在香港申请“ 149 ”牌照的难度不小——
首先,申请方必须在香港注册成立的有限公司或在注册处注册的非香港公司且在香港有实际的办公地址(必须为甲级写字);
其次,还要有经验丰富的管理团队去协助运营公司,业务框架、内部监控系统以及合格的负责人员(风控官),同时必须拥有两个持牌人,持牌的个人及负责人员的国籍方面,证监会无任何限制或特别规定,但要求最少一名负责人员必须以香港作为基地,以便直接监督有关业务,并且公司内最少一名负责人员必须为董事局成员。
更重要的是,香港证监会对牌照申请公司的注册资金要求高达 500 万港币且必须一直保持实缴股本和流动性资本不少于 300 万港币,而且要在香港的银行开立账户。
在了解到这些背景之后,申请方接下来要做的就是递交申请表格,无论是法团申请人还是个人申请人,假如有意申请牌照或注册,需要在香港证监会旗下电子表格和提交服务的通用平台 WINGS 上透过“个人帐户”或“顾问公司帐户下的子帐户”向证监会递交网上申请。假如申请与持牌法团、注册机构或负责人员有关,申请人需在申请表格上声明相关董事局已通过决议案批准该项申请。假如董事局已借着通过决议案,授权某指明委员会或人士负责批准该项申请,而该委员会或人士如此批准了该项申请,对香港证监会来说是可以接受的。
在申请时间方面,对于新加入行业参与者的申请,一般需要等待的时间约为:七个营业日(适用于临时持牌代表的申请);八个星期(适用于普通持牌代表的申请);十个星期(适用于负责人员的申请);或十五个星期(适用于持牌法团的申请)。
免责声明:数字资产交易涉及重大风险,本资料不应作为投资决策依据,亦不应被解释为从事投资交易的建议。请确保充分了解所涉及的风险并谨慎投资。OKEx学院仅提供信息参考,不构成任何投资建议,用户一切投资行为与本站无关。

和全球数字资产投资者交流讨论
扫码加入OKEx社群
industry-frontier