
JustLend DAO完成首轮JST回购
文章来源:机器之心
图片来源:由无界AI生成
「我向一位女生求婚,ChatGPT 已经和她交流了一年。为了走到这一步,AI 已经尝试了和 5239 名女生进行过沟通……」
来源:https://twitter.com/biblikz/status/1752335415812501757
最近几天,社交网络上人们正在轮番向一位俄罗斯小哥送去祝福。
23 岁的 Aleksandr Zhadan 是一名 AI 开发者,也是社交平台 TenChat 的一名产品经理。
故事是这样开始的:
GPT 除了搜索之外,还可以在配对后写入。这样在 50 次自动执行中,他可以获得 18 次配对。GPT 在没有 Aleksandr 的干预下根据以下 prompt 与人交流:你是一个男生,第一次和女生说话。你的任务是:邀请她约会,但不是马上。
最开始进展并不顺利,GPT-3 的约会和 DM 游戏能力很弱。Aleksandr 对它进行了改进,加入了记忆、微调和示例。为了找到最相关的女生,他通过 torchvision 在 Tinder 网络版中使用了照片识别,并根据自己的滑动进行训练。这样一来,GPT 几乎总是能正确地选择合适的女生。
随着使用 ChatGPT 和 GPT-4 API,AI 变得越来越强大了,它们可以执行几十次对话、配对、安排约会。就这样经过一年的 AI 聊天,Aleksandr 找到了自己想要携手一生的 Karina—— 善解人意、开朗活泼、善良、独立。
最终,Aleksandr 向 Karina 求婚了。
羡煞旁人之余,质疑声也有。有人认为这个故事是「AI 生成的」。
图源:https://twitter.com/Darkolorin/status/1753135894750458268
也有社区对 Aleksandr 做了一个小研究,认为他很可能只是在炒作,并指出他此前用 ChatGPT 撰写大学毕业论文并获得文凭,所以非常习惯「炒作浪潮」。
图源:https://twitter.com/literallydenis/status/1753177433073664236
去年 2 月,Alexandr 用 ChatGPT 写论文的事还被媒体报道过。
Aleksandr 在俄罗斯国立人文大学进行了现代组织管理的学位论文答辩,在这名学生的故事引起公众广泛关注后,该大学还召集他进行了演讲。
随着这位俄罗斯小哥的「事迹」越来越火,大家伙当然想知道怎么才能像他一样用 ChatGPT 找到人生的另一半。
今日,一位推特博主详细分享了 Aleksandr 如何一步步找到自己的意中人。
图源:https://twitter.com/8teAPi/status/1754535819493405036
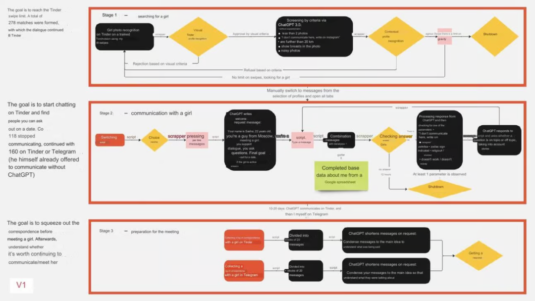
相比线下相亲,用 AI 找女友还是蛮简单的。Aleksandr Zhadan 将这个过程分为两步:
找女孩阶段:当 Aleksandr 在 Tinder 上找女孩时,他使用网略爬虫获取图像,最开始 Aleksandr 倾向于那些在 Tinder 上的照片超过两张的女孩。在迭代过程中,Aleksandr 训练了一个图像相似性模型,该模型能够找到与他喜欢的女孩相似的女孩照片。
在聊天阶段:GPT-3 会主动开启对话,这个阶段给 GPT-3 的提示语是「你是个男生,第一次和这个女孩说话。你的任务不是立刻、马上要求对方干什么,而是邀请那个女孩来一次约会。」
Aleksandr 表示一开始 GPT-3 表现非常糟糕,经常忘记对话,并且由于机器人无法访问 Telegram,因此他失去了一半的潜在约会机会。更糟糕的是,机器人承诺约会时会送鲜花或巧克力…… 而真正线下约会时却没有这个环节,因而被投诉了。
免责声明:数字资产交易涉及重大风险,本资料不应作为投资决策依据,亦不应被解释为从事投资交易的建议。请确保充分了解所涉及的风险并谨慎投资。OKEx学院仅提供信息参考,不构成任何投资建议,用户一切投资行为与本站无关。

和全球数字资产投资者交流讨论
扫码加入OKEx社群
industry-frontier