
JustLend DAO完成首轮JST回购
最近,Binance Labs的决定向Babylon投资,虽未透露具体金额,但这则消息也足够劲爆。2月28日,Babylon推出了Pioneer Pass铸造活动,以庆祝该项目的测试网成功启动。

在去年12月,Babylon已成功完成1800万美元融资,由业界重量级的Polychain Capital和Hack VC领投,Framework Ventures、Polygon Ventures和OKX Ventures紧随其后。下文就为大家介绍一下,最近大火的Babylon项目。
Babylon究竟是什么?技术实现路径又有哪些?核心优势是什么?
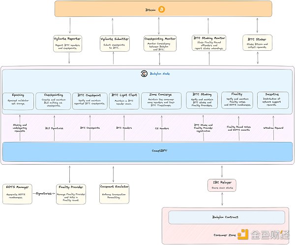
Babylon,源自斯坦福的区块链创新,通过远程质押与Ordinals技术,重新塑造比特币的经济安全角色。Babylon利用Cosmos SDK打造的链条,不仅为PoS链提供了至关重要的比特币时间戳服务,还巧妙地充当了比特币网络与PoS链之间的同步枢纽。下面列举一下,Babylon的核心技术解决方案。
1、远程质押:
远程质押代表了Babylon技术核心的一部分,它使比特币持有者无需将比特币桥接到PoS链即可进行质押。这种方式利用密码学和共识协议的创新,以及比特币脚本语言的优化使用,实现了去中心化的质押过程,彻底消除了桥接、封装、托管比特币的需求。
2、PoS质押:
Babylon通过其革命性的Staking机制,使得比特币可以在不转移到PoS链的情况下被锁定和质押。这一机制保证了验证者的行为诚实,因为在PoS链上验证过程中,比特币作为抵押品被锁定,一旦验证者违规,抵押品将被削减。这样不仅提高了PoS链的安全性,也让比特币持有者能够在保持资产安全的同时获得收益。
3、更高的技术安全性:
Babylon不仅是一个质押平台,更是一个比特币安全共享的技术框架。它主要包括比特币时间戳和比特币质押两大协议,旨在为去中心化系统提供经济安全。Babylon通过将PoS链的区块头信息写入比特币区块链,利用比特币网络的安全性为Cosmos生态系统中的链提供额外保护。运行Babylon的验证者不仅通过使用Babylon链的原生代币获得报酬,还将进一步获得Babylon原生代币的奖励。

Babylon的这些技术实践和理念,展示了其在推动加密货币世界向前发展中的关键作用。通过其远程质押方式和独特的Staking机制,Babylon不仅为比特币质押开创了新的可能,也为加密货币的安全和应用提供了新的视角。
教程:如何获取Babylon的纪念性NFT以充分抓住该项目的发展机遇?
Babylon平台引入的“先锋通行证”(Pioneer Pass)象征着比特币质押领域的一次重大突破,为参与者提供了成为早期探索者的机会以及在Babylon生态系统中的特殊地位。为了参与并有机会获得这一纪念性NFT,参与者需要完成以下步骤:
1、安装必要的钱包:包括Keplr钱包(用于连接到Babylon链,以获得质押奖励)和OKX钱包(用于连接到比特币的Signet测试网络,进行质押操作)。
2、获取测试网比特币:参与者需访问官方比特币测试网水龙头,以获取Signet测试网比特币,这些测试币专为质押活动而设,无实际经济价值,保证了参与过程的安全性。
3、参与质押活动:根据Babylon于2024年2月28日发布的具体质押指南,参与者需要按照指引完成质押操作。成功完成质押的参与者将有资格铸造先锋通行证。
4、铸造先锋通行证:先锋通行证作为一种纪念性NFT,将在成功完成质押活动的参与者中铸造。每个通行证都会刻有唯一的序列号,代表着参与者在比特币质押革命中的独特贡献。

5、索赔期限:索赔期限为7天,从2024年2月28日开始,至3月5日结束。由于先锋通行证的供应量有限,参与者需迅速行动以确保能够获得这一独特的纪念品。
通过完成上述步骤,参与者不仅能成为比特币质押革命的一部分,而且还能在Babylon生态中享有特殊的身份和权益,标志着他们在推动比特币未来应用探索中的先行者地位。
Babylon能否在后市中引领比特币链上金融创新值得期待,但项目长期走势仍需警惕
Babylon Finance的故事是一个典型的加密货币领域的起伏叙事,从高速成长到突遭挫折,最终寻找到重生之路。2022年,随着BABL代币价格的暴跌及其宣布停止运营,Babylon似乎走到了尽头。这一时期,项目面临的挑战包括投资损失、TVL的急剧下降以及市场信心的丧失,给Babylon的未来蒙上了阴影。
然而,2023年的复苏为Babylon带来了新的生机。通过技术创新和市场策略的调整,Babylon成功吸引了新的投资,并在测试网上线,展示了其技术的潜力和实用性。尽管在复苏过程中,Babylon面临着市场需求匹配和生态构建的挑战,但它的努力在加密货币领域引起了广泛关注。
Babylon的旅程反映了加密项目在快速变化的市场环境中必须克服的困难。即使在经历了衰落之后,Babylon通过重点关注技术创新和生态系统建设,证明了自身的复原力和潜力。然而,Babylon的经历也提醒了加密领域的参与者,对于新兴技术的应用和市场需求的理解需要更加深入和细致。
最终,Babylon的故事不仅是关于一次失败和复苏的旅程,更是关于在加密领域持续创新与适应的重要性。它的经历为其他项目提供了宝贵的经验教训,尤其是在面对挑战时如何保持韧性和寻求创新。未来,Babylon是否能继续在加密货币领域中稳定发展,将取决于它如何继续适应市场变化并满足用户需求。
免责声明:数字资产交易涉及重大风险,本资料不应作为投资决策依据,亦不应被解释为从事投资交易的建议。请确保充分了解所涉及的风险并谨慎投资。OKEx学院仅提供信息参考,不构成任何投资建议,用户一切投资行为与本站无关。

和全球数字资产投资者交流讨论
扫码加入OKEx社群
industry-frontier