
JustLend DAO完成首轮JST回购
来源:AiYing Compliance
对于虚拟资产的监管主要参考 MAS 于 2020 年 5 月发布的《数字代币发行指南》(A Guide to Digital Token Offerings),该指南代表了新加坡对 Web3 的主要监管思路,明确证券型代币以及数字支付代币由两部专门法规监管,但未明确功能型代币受到的监管要求。其中,数字支付代币由前述提及的《支付服务法》(PSA) 进行监管,该法案于 2020 年 1 月修订后生效,负责监管规范新加坡支付服务业务;如果虚拟资产构成《证券与期货法》(Securities and Futures Act,“SFA”)规定的证券(包括股权、债权、商业信托权益等)、衍生品合约(包括证券的衍生品)、或者集体投资计划(collective investment scheme,“CIS”)9的权益等,合称为资本市场产品(capital markets products),除非属于豁免情形 ,那从事该等虚拟资产的相关活动将会受到 SFA 的监管。
新加坡资本市场监管政策(虚拟资产)
(一)判断虚拟资产是否属于资本市场产品
根据MAS发布的《数字代币发行指南》(A Guide to Digital Token Offerings),MAS会综合审查数字代币的结构和特征,包括其附带的权利,以确定其是否属于资本市场产品。具体而言,数字代币可能被归类为以下资本市场产品:

(二)哪些属于资本市场产品服务?
此外,建立或运营资本市场产品的交易所也需要获得MAS的批准或确认。只有经MAS批准的交易所或经确认的主体才有资格建立或运营交易所。

(三)资本市场产品发行(豁免情形)
如果虚拟资产被归类为资本市场产品,其发行必须遵守一系列规定,其中包括符合由新加坡金融管理局(MAS)登记的招股书的要求,除非符合特定的豁免情形之一。这些豁免情形包括:

需要注意的是,上述豁免情形的满足还需满足其他条件,主要包括不得进行宣传,也不得产生销售或推广费用。曾有一起证券型代币的ICO(首次代币发行)被MAS禁止,因为发行人打算通过向合格投资者发行以达到豁免要求,但其法律顾问在社交媒体上发布了与发行相关的信息,违反了不得进行宣传的要求。
如果发行的虚拟资产属于集体投资计划(CIS)权益,相关的CIS也需要获得MAS的授权或确认,并且需符合相关的合规要求。
温馨提示:如果虚拟资产被归类为资本市场产品,那么它们将受到资本市场法规的监管。从事与这些虚拟资产相关的服务活动可能需要取得特定的牌照。此外,发行这些虚拟资产也需要符合新加坡金融管理局(MAS)规定的经登记的招股书要求,除非符合豁免条件。
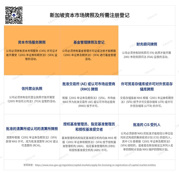
新加坡资本市场牌照类型
新加坡金融业实行混业经营和统一牌照管理,金融监管局(Monetary Authority of Singapore,简称MAS)是金融监管体系的核心,成立于 1971 年,身兼中央银行调控和银行、证券、保险等金融行业监管双重职责,也是全面负责金融行业准入和金融机构注册的主体。新加坡MSA所颁发的牌照种类非常多,其中属资本市场牌照类型主要有以下9类:

新加坡资本市场服务牌照(CMS)
其中基金管理牌照,也称资本市场服务牌照(Capital Market Service License,简称 CMS 牌照)。在新加坡从事资金管理活动,要么是已经持有 CMS 基金管理牌照的LFMC,要么向新加坡金管局申请注册为 RFMC,但2023年10月24日,新加坡金融管理局(MAS)发布了一项公开咨询,就现有RFMC的过渡安排向公众征询意见。MAS计划废除现有的“注册基金管理公司(RFMC)”制度,而运营中的RFMCs将在提交申请并获准后成为“持牌基金管理公司(LFMC)”,且将遵守LFMC的监管要求。
而资本市场服务许可证(CMS)是新加坡金融管理局(MAS)授予的金融监管许可证,全称为“Capital Markets Services Licensee”。CMS牌照批准后可开展的业务有7种,分别为:

免责声明:数字资产交易涉及重大风险,本资料不应作为投资决策依据,亦不应被解释为从事投资交易的建议。请确保充分了解所涉及的风险并谨慎投资。OKEx学院仅提供信息参考,不构成任何投资建议,用户一切投资行为与本站无关。

和全球数字资产投资者交流讨论
扫码加入OKEx社群
industry-frontier