
JustLend DAO完成首轮JST回购
文章来源:新智元
图片来源:由无界AI生成
就在刚刚,阿里云一口气宣布两个重磅消息:
- 内部全面推行AI编程;
- 「通义灵码」正式入职成为程序员的AI助理。
虽然最近AI程序员可以说是科技圈的顶流,AI编程工具作为程序员的外挂,并不是什么新鲜事。
但阿里云这次官方宣布全员使用AI,堪称一次突破性的尝试。
有趣的是,阿里云在仪式感上也拉满了,通义灵码不仅有自己的头像,甚至还有自己的工号——AI001。
诶,难道说人类程序员真的要被AI取代么?
放心,「通义灵码」不是来取代你们的,而是来加入你们的。
首个AI编程程序员入职阿里
帮助人类程序员完成真实世界的工作,通义灵码真的靠谱吗?
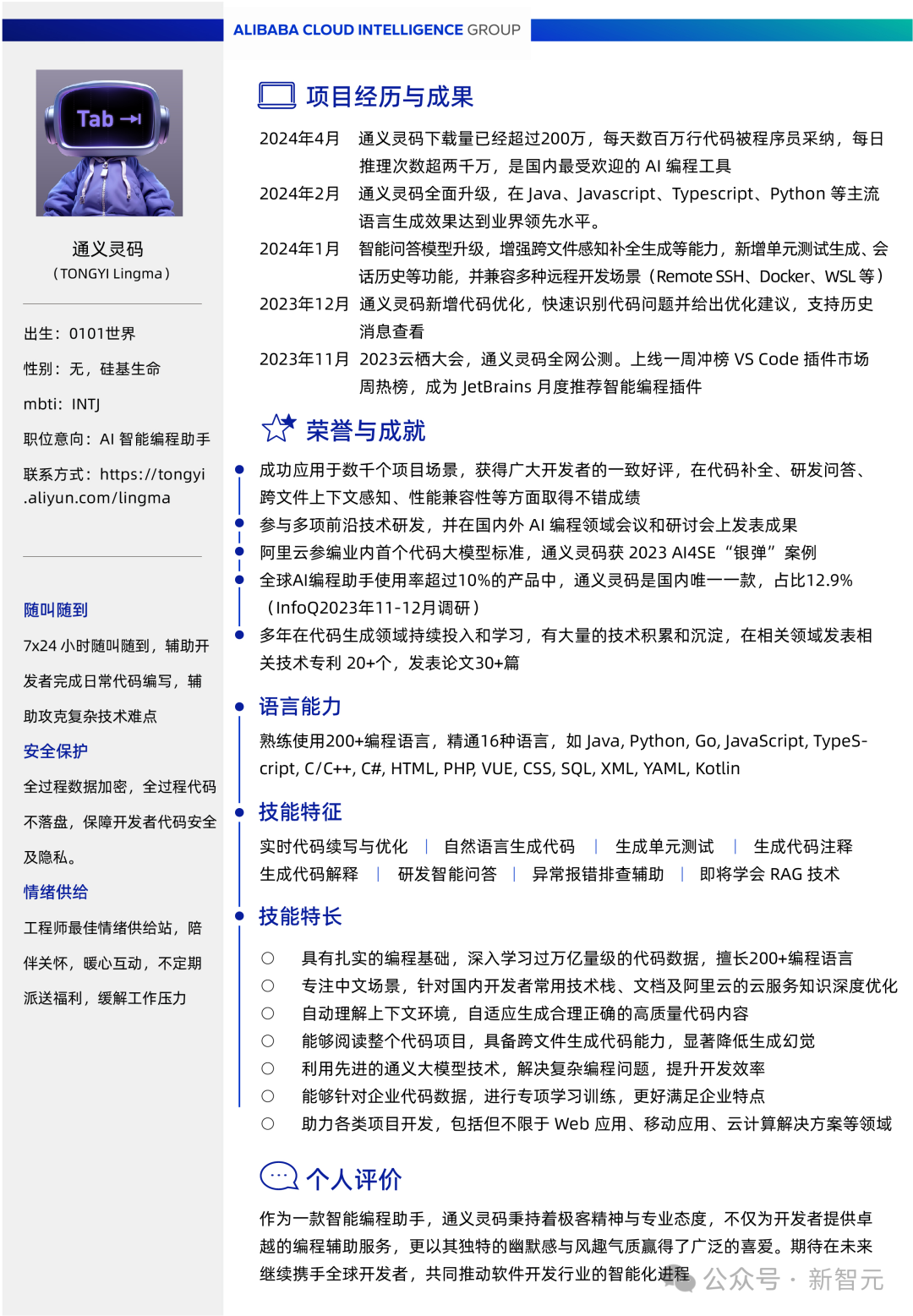
其实,通义灵码早在去年云栖大会正式亮相,发布后仅一周通义灵码就稳居主流开发工具VSCode插件市场热榜,时隔数月,它在技术和功能上全面升级,经历了20多个版本的迭代。
如今全新升级的模型,在HumanEval等榜单处于业界第一梯队,已熟练掌握200+种编程语言,它的下载量更是突破了200万,是当之无愧的国民AI编程工具。
下面就是一份通义灵码的简历,请查收!
例如,在最基础的代码生成任务中,它能根据上下文自适应生成精准代码,运用实时分析与检索增强技术消除幻觉,真正做到秒懂程序员的需求。
在最新的版本中,通义灵码还新增了代码优化功能,能够深入分析代码及上下文,快速定位语法错误、性能瓶颈等问题,并给出具体优化代码建议。
想要上传一个excel文件?灵码能根据上下文自动续写,帮你写代码
它还能帮你写单元测试,支持多种框架
懒得写代码注释?就交给它吧,方法和行间注释一键生成
bug找不出?让它给你一键排查,识别报错原因后,直接生成建议代码
一句话,程序员写代码过程中的种种难题,它都能解决!
值得一提的是,「通义灵码」每天都会有数百万行的代码被程序员采纳,推理次数更是超过了两千万次,可以说是国内最受欢迎的AI编程工具之一了。
话不多,我们就来看看「通义灵码」到底能做些什么?
解释遗留代码
毫无疑问,最能「薅秃」开发者头发的问题之一,就是处理前人留下来的「屎山」了……
免责声明:数字资产交易涉及重大风险,本资料不应作为投资决策依据,亦不应被解释为从事投资交易的建议。请确保充分了解所涉及的风险并谨慎投资。OKEx学院仅提供信息参考,不构成任何投资建议,用户一切投资行为与本站无关。

和全球数字资产投资者交流讨论
扫码加入OKEx社群
industry-frontier