
JustLend DAO完成首轮JST回购
web登录实际上就是指的用户来进行互联网网站的访问,或者是应用程序的登录,用户要输入用户名和密码还可以进行登录,以下是详细讲解web登录入口操作的流程步骤。
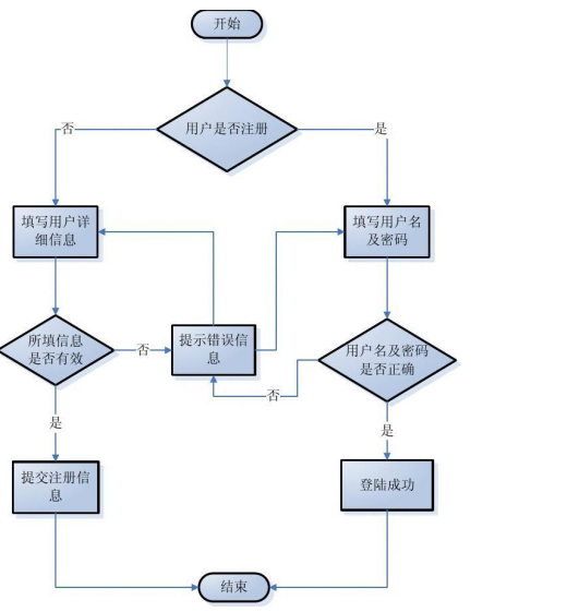
1. 点击登录页面
用户想要进行登录的时候必须要在浏览器当中访问网站的地址,进入到登录页面。
2. 账号密码的输入
在登录页面当中会显示账号和密码,通常上面是账号,下面是密码,用户要仔细的进行输入,确保信息无误之后才可以登录。
3. 信息身份验证
登录完成之后,点击登录,就会将用户的账号密码发送到服务器,服务器接收用户的登录请求,首先要验证用户个人账号和密码的正确性,是否会存在异常情况,验证通过之后直接登录。
4. 进行操作
进入之后,用户是可以按照个人的情况来进行操作,例如浏览内容、查看信息等,这些都可以按照用户的权限来提前进行设置。
5. 退出登录
如果用户要退出登录,必须要终止和服务器的会话,通常会提供退出或者是注销的选项。
6. 安全
整个web登录路口的操作要保证一定的安全性,为了使自己的账号和密码不被泄露,可以采用加密技术对用户的密码来进行储存,也能设置失败的登录次数,防止被别人进行登录。
Web
Web代表的就是全球广域网,实际上指的就是互联网当中的一种新的形式,可以允许用户在不同的网页之间进行转换,从而获得网页上面的信息内容,具有标准化以及统一的使用协议,将计算机之间的数据完全来进行共享,自web的出现,已经对人们获取信息的方式带来很大的变化,使信息传播的速度更快,现如今成为全球最广泛使用的平台之一,提供的资源非常的丰富,包括在线教育、电子商务、社交媒体等领域,同样人们是可以进行交流、学习等活动。
推动发展
随着web网络不断的发展,在未来会面临着很多新的技术,例如人工智能等技术可以更好地处理web的数据,灵活的保护用户储存的资源。最主要的是建立在互联网技术的基础上,进一步的实现不同链接之间的数据交换。还有对用户的个人隐私保护问题越来越注重,防止数据泄露、黑客攻击、病毒传播带来的影响。
免责声明:数字资产交易涉及重大风险,本资料不应作为投资决策依据,亦不应被解释为从事投资交易的建议。请确保充分了解所涉及的风险并谨慎投资。OKEx学院仅提供信息参考,不构成任何投资建议,用户一切投资行为与本站无关。

和全球数字资产投资者交流讨论
扫码加入OKEx社群
industry-frontier