
JustLend DAO完成首轮JST回购
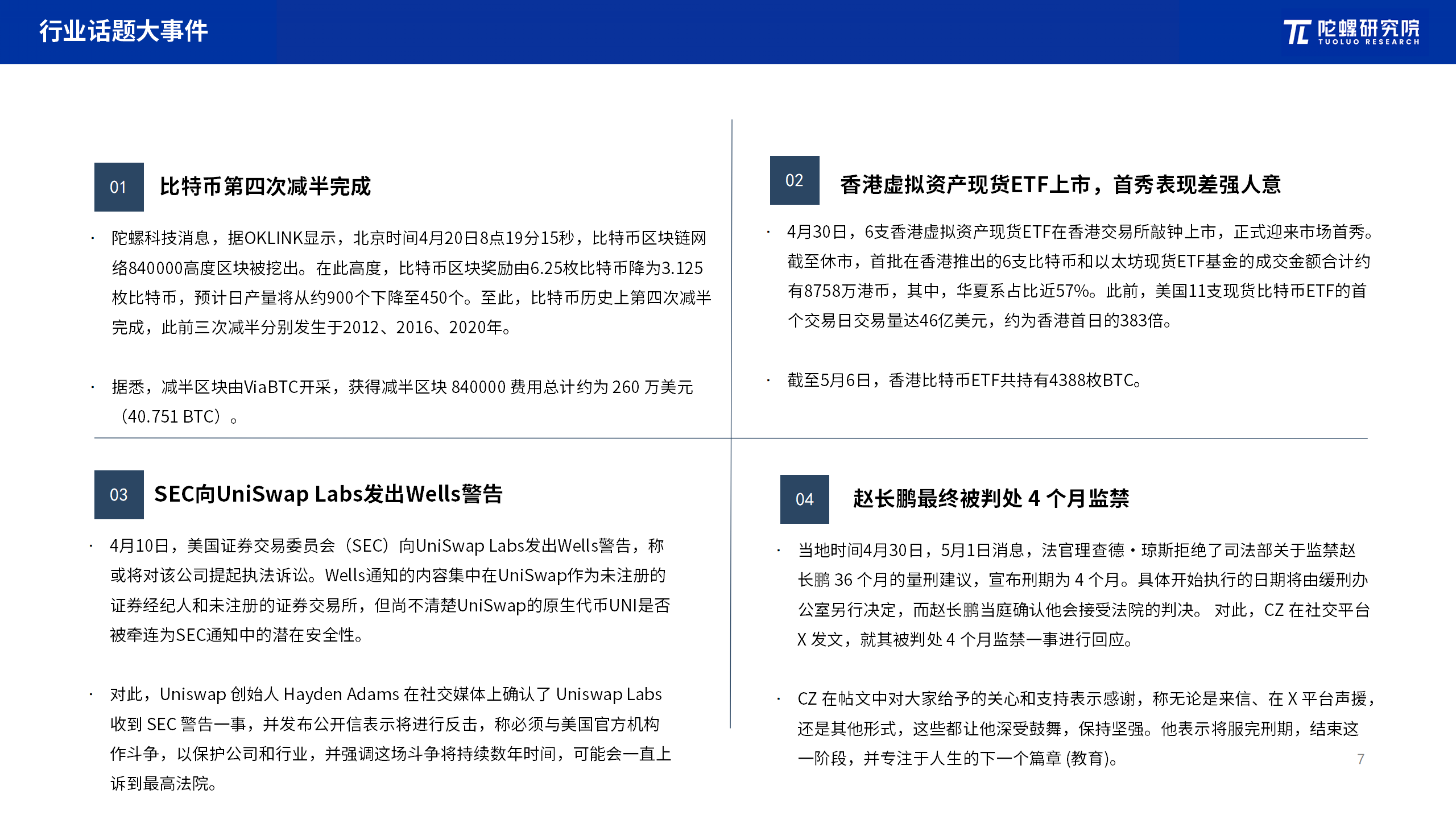
4月,减半如期而至,但市场却略显平淡。在宏观降息预期放缓与ETF净流入收缩下,4月主流币种表现相对平缓,继地缘冲突导致比特币闪崩后,比特币持续在6.2-6.5万美元波动震荡,市场处于减半后的疲乏期,缺乏强劲上涨动力。另一方面,4月也是一贯的加密活动月,香港嘉年华与迪拜Token2049圆满结束,市场也并未按照往常规律大会即下跌,从会场主题看,Layer2、比特币生态、Solana、Ton和AI等成为热点。此外,美SEC开始将监管视野转向去中心化项目,本月Uniswap遭遇Wells通知,Consensys也在压力下率先起诉SEC。回归至国内,香港虚拟资产现货ETF正式获批并于月底上市,尽管引起广泛热议,但上市后表现平平,香港这一概念对大盘影响日渐式微。
政策方向,4月整体政策数量仍相对稳定,本月共发布区块链政策12条,比上月增加2条。2024年截止到4月底,我国已有42条区块链相关政策推出。从政策发布地来看,延续此前数月趋势,上海在政策发布频次上仍然领跑,本月上海发布区块链相关政策8条,占据本月政策总数的66.67%。从目前的城市区块链竞争来看,尽管上海发力相对较晚,但在政策支持与引导上要大幅超过其他城市,在生态构建上已初步形成了区块链产业集聚,并已孵化出龙头企业,后续有望成为我国区块链建设高地。但反观深圳,却因历史原因在区块链方向政策引导略显不足。
投融资方向,4月全球共发生区块链投融资事件155起,比上月减少17起,同比去年4月增长68.47%,披露总金额75.35亿元,环比上月下降7.76%,但同比增长40.60%。从平均投融资金额来看,4月平均投融资金额相比上月略有上扬,为0.48亿元。本月投融资受市场情绪影响有限,这或与实际披露时间差有直接关系,同时,事件与投融资金额同比均有大幅度提升,也体现了资本市场对加密产业走向的看好。从应用领域进行分析,行业应用已连续4月实现数量增长,技术领域仍保持强劲走势,数字货币资金流入放缓,市场正从牛市的FOMO初期中逐步迈入理性建设期。从细分赛道看,DeFi以17起事件完成11.86亿元融资,相比上月增长超过5倍,成为本月增长最快赛道。但以金额论,基础设施仍占据绝对领先地位,以融资金额33.13亿元位列赛道榜首。此外,NFT再度成为本月下跌幅度最大的领域。
数藏方向,鲸探首款PFP方尖龙再惹争议。尽管发售即售罄,但由于发行方小熊网络此前发布“PFP无版权”,并疑似亲自下场购买数藏拉盘等出格言论,且PFP形象设计过于普通却售价高昂,该藏品遭到市场严重质疑。鲸探也被市场直指黔驴技穷,后续PFP品类发展难言向好。另一方面,数字资产发展遇困境,此前备受关注的上海数据交易所多款产品破发,也让数字资产这一类别的热度迅速走低。
数字人民币方面,不温不火成数字人民币的主要使用基调。从各大媒体来看,数字人民币关注度正逐渐消失,尽管持续仍有新兴应用、跨境试点曝光,但不论是在使用人群与商户推广方向,似乎均无主要进展。而从主要使用群体来看,数字人民币秉持的零售属性开始逐渐被同业与政企端掩盖,变成了一种行政性质的产物。究其缘由,群众接受度低、生态不完善以及治理规则不足等问题成为数字人民币规模化使用的瓶颈。短期而言,政企端与境外贸易端等特定领域仍是数字人民币使用的主要场景。
以下为月度报告内容节选:














免责声明:数字资产交易涉及重大风险,本资料不应作为投资决策依据,亦不应被解释为从事投资交易的建议。请确保充分了解所涉及的风险并谨慎投资。OKEx学院仅提供信息参考,不构成任何投资建议,用户一切投资行为与本站无关。

和全球数字资产投资者交流讨论
扫码加入OKEx社群
industry-frontier