
JustLend DAO完成首轮JST回购
5月29日,Vitalik表示,旗下项目ENS推出了v2版本,计划将原有的域名服务推广到二层协议上,这一消息发布之后便引起业界的广泛关注和议论,根据专业人士的分析认为,在eth和ETF审批通过的预期加持之下,Ens最近一个月内的涨幅已经达到了60%左右,所以趁着这股热潮推出新的产品也是可以理解的事情。
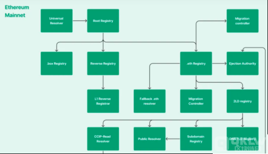
通过浏览此次ENS发布的全新技术白皮书可以明显的看到,ENS已经发现当前eth主网活跃减少和l2层级活跃提升的场景,这是其顺势推出新版本的主要原因,在这几年对技术积累中,ENS已经成功支持了CCIP Read,这也意味着ENS能够在名称解析过程中查询其他系统的数据,比如l2层级以及外部的数据库,让用户能够对域名的选择拥有更多的可能性,可以自由决定在任何地方进行域名解析,不会在将地址局限于以太坊的主网内。
在技术层次上ENS已经可以搞定l2层级的域名,再加上当前以太坊主网用户开始向二层协议转移,ENS就有了推出V2版本的动机,最值得关注的事情是,以太坊主网由于较高的交易费用以及更低的处理能力,已经成为限制ENS发展的瓶颈,每一次在主网上进行注册,续费和更新都需要支付较高的gas费用,这种做法不仅会增加用户的整体负担,而且对ENS的发展普及都没有任何益处。
ENS V2的出现能够让用户将域名解析并委托给L2层级或其他的外部系统,这样就可以享受L2层级的低费率和更高的处理速度,也可以根据自身的需求来选择较为合适的解析方案,ENS V2使用了全新的通用解析器,这个解析器可以对域名的解析过程进行简化,而且还提供了更为方便的数据迁移途径,让用户的现有数据可以更平滑的过渡到新的系统中。
免责声明:数字资产交易涉及重大风险,本资料不应作为投资决策依据,亦不应被解释为从事投资交易的建议。请确保充分了解所涉及的风险并谨慎投资。OKEx学院仅提供信息参考,不构成任何投资建议,用户一切投资行为与本站无关。

和全球数字资产投资者交流讨论
扫码加入OKEx社群
industry-frontier