
JustLend DAO完成首轮JST回购
前言:
大基金二期于2019年10月正式设立,其主要目标是通过高效的资本运作,有力推动中国集成电路产业的持续发展。
作者| 方文三
图片来源|网 络
大基金入股长电科技
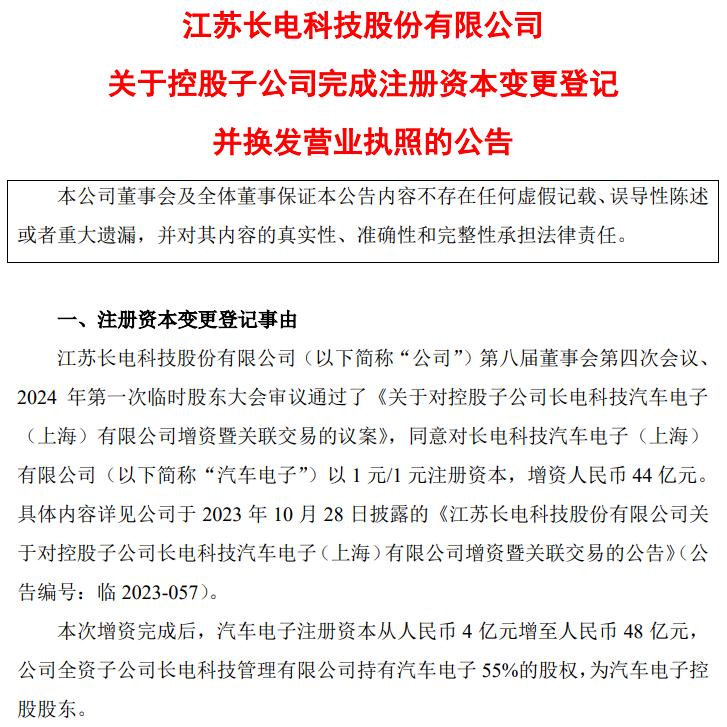
近日,长电科技汽车电子(上海)有限公司发生了一系列工商变更事项。
经过调整,公司新增了国家集成电路产业投资基金二期股份有限公司(大基金二期)、上海集成电路产业投资基金(二期)有限公司以及上海国有资产经营有限公司等多位股东。
同时,公司的注册资本也实现了大幅提升,由原先的4亿元增加至48亿元。
此外,公司还新增了多位董事及监事成员,以进一步优化公司治理结构。

在此次变更之前,长电汽车电子公司的股东结构主要由上海新芯产业私募投资基金合伙企业(有限合伙)和长电科技管理有限公司构成,其中前者出资8600万元,后者出资3.14亿元,合计注册资本为4亿元。
而变更后,上海新芯产业私募投资基金合伙企业(有限合伙)的出资额维持不变,长电科技管理有限公司的出资额则大幅增至26.4亿元。
此外,新增的股东包括上海国有资产经营有限公司、上海芯之鲸企业管理合伙企业(有限合伙)、上海集成电路产业投资基金(二期)有限公司以及大基金二期,分别出资7亿元、2.4亿元、2.7亿元和8.64亿元。
此次增资事项源于长电科技于3月17日发布的公告。公告中称,长电科技拟向其全资子公司长电科技管理有限公司增资45亿元,主要用于后者对长电科技汽车电子(上海)有限公司进行增资以及收购晟碟半导体(上海)有限公司80%的股权。
增资完成后,长电科技管理有限公司的注册资本将由10亿元增至55亿元,并继续保持为长电科技的全资子公司。
此次增资的主要目的在于推动长电科技在上海临港新片区打造一座大规模专业生产车规芯片成品的先进封装基地。
该基地将配套国内外大客户和行业主要合作伙伴,面向新能源汽车的高度电动化、智能化趋势,全面构建完整的本地芯片成品供应链。
长电科技表示,此次增资有助于完善公司的产业布局,夯实汽车电子业务和存储及运算电子业务,进一步拓宽市场发展空间。
值得注意的是,大基金二期的入股不仅为长电汽车电子带来了资金支持,更体现了国家对汽车电子产业的重视与扶持。
这一举措无疑将有力推动长电科技在汽车电子领域的快速发展,进一步巩固和提升其在行业内的竞争力。

汽车电子领域被资本与企业看好
长电科技自2021年设立汽车电子事业中心以来,汽车电子业务已成为公司增速最快的业务领域。
据市场研究机构Gartner的预测,全球汽车半导体市场规模预计将于2030年扩大至1166亿美元,2020年至2030年期间,其复合年增长率将达到11.7%。
在此背景下,长电科技的汽车电子业务自设立以来,已成为公司增长速度最为迅猛的业务板块。
2023年前三季度,长电科技在汽车电子领域的收入同比增长显著,增幅高达88%。
近三年间,公司面向汽车电子应用的营收占比实现连续成倍增长,同时汽车电子客户数量亦呈现快速增长态势。
展望未来数年,随着新能源汽车智能化浪潮的兴起,基于先进封装技术的车用半导体创新将成为推动整个半导体产业链持续发展的核心动力。

位于上海临港的长电科技汽车芯片成品制造与测试生产基地,占地面积超过200亩,厂房建筑面积约20万平方米。
该项目已于2023年8月正式启动建设,预计将于2025年初全面竣工投产。
项目建成后,将成为长电科技在国内首条智能化[黑灯工厂]生产线,同时亦将
与价值。

先进封装将具备更大生产力价值
长电科技在先进封装领域表现卓越,以全球第三、国内首位的市占率及多项尖端封装工艺闻名业界。
该公司具备全面而丰富的封装技术体系,涵盖晶圆级封装、系统级封装、倒装封装、焊线封装等五大方案,能够充分满足从简单芯片到高性能计算等多样化封装需求。
值得一提的是,长电科技不仅掌握TSV(硅通孔技术)、RDL(多重布线技术)等先进封装技术,还成功开发了XDFOI高性能封装技术平台,该平台能够灵活应对2D、2.5D、3D以及Chiplet(芯粒)和HBM(高带宽内存)等复杂封装需求。
在Chiplet封装及RDL技术方面,长电科技展现出显著的技术优势,领先国内同行通富微电、华天科技等公司。
这些技术优势不仅为长电科技赢得广泛的市场份额,也为国产芯片产业的蓬勃发展提供了有力支撑。
长电科技在封装技术领域的创新步伐从未停歇,其Chiplet封装节点已成功突破4nm,达到业界领先水平。
同时,公司在RDL技术上亦取得重大进展,实现5层布线技术,与全球领军企业日月光保持同步,仅略逊于台积电的6层布线技术。
这一成就充分彰显了长电科技在全球封装工艺领域的领先地位及国内封装技术的佼佼者地位。
随着国家大基金三期的落地实施,先进封装和存储芯片领域迎来广阔的发展前景。
作为国内领先的封装企业,长电科技在这两个领域均展现出强大的竞争力。
随着行业需求的逐步恢复以及公司在存储芯片领域的深入布局,长电科技的业绩有望实现持续增长。
这一良好发展态势也吸引了近700家机构的关注与持仓,充分体现出市场对长电科技未来发展的高度认可与期待。

大基金看重国内半导体产业发展
免责声明:数字资产交易涉及重大风险,本资料不应作为投资决策依据,亦不应被解释为从事投资交易的建议。请确保充分了解所涉及的风险并谨慎投资。OKEx学院仅提供信息参考,不构成任何投资建议,用户一切投资行为与本站无关。

和全球数字资产投资者交流讨论
扫码加入OKEx社群
industry-frontier