
JustLend DAO完成首轮JST回购
7月22日,九毛九披露了二季度最新运营的情况,录得自口罩结束以来最差的成绩,太二酸菜鱼客单价跌回7年前的水平。
奥运热潮,激爽当夏!InvestingPro夏日特惠,低至50%off,优惠码CNP24等你拿,快点动起来!
年初至今,九毛九 (HK:9922)已跌超55%,若从历史高点算起,短短三年内跌去92%,可以说是完成了反向十倍股的夸张跌幅。但说个鬼故事,九毛九在年内腰斩后,市场预测今年盈利2亿,目前仍接近20倍PE,接下来有可能越跌越贵。
标准化餐饮不仅在消费下行周期过的煎熬,消费者也在强烈抵制着过度预制菜的餐饮。

一、下行周期里,颠覆了餐饮的提价策略
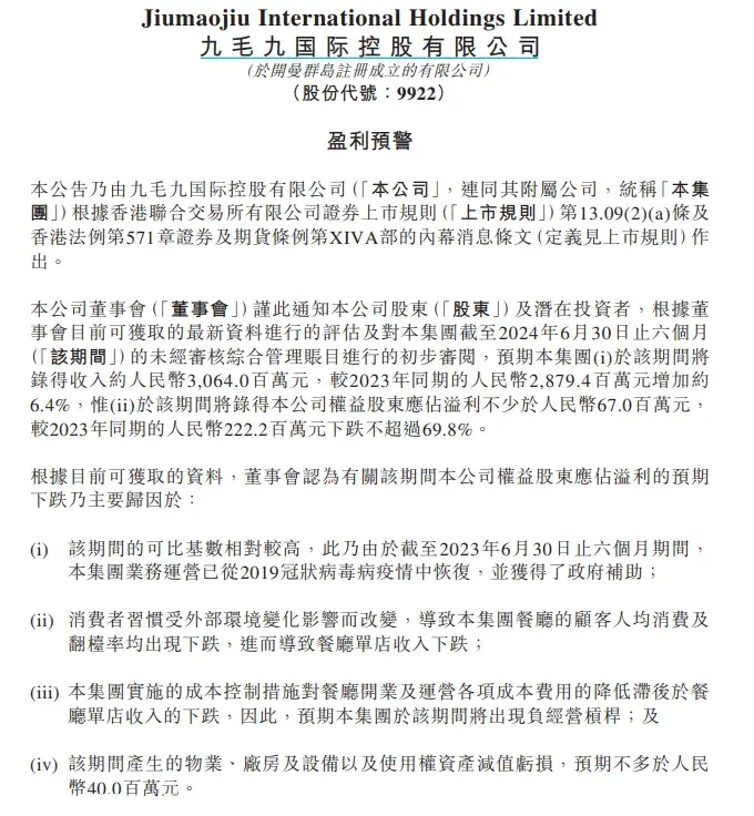
九毛九披露盈警,预计今年上半年营收为30.64亿元,较去年同期的28.79增长6.4%。但净利润录得不少于6700万元,较去年同期的2.22亿元下跌近70%。
太二内地的客单价从22年的75元跌至二季度的64元,怂火锅的客单价从22年的128元跌至二季度的104元。

管理层给出了4个利润下滑的原因,1、口罩结束后的23H1同期是高基数,并且公司拿到了政府补贴;2、消费者习惯被大环境改变,导致顾客人均消费和翻台率下跌;3、公司运营开支降低滞后于餐厅单店收入的下跌;4、24H1减值不少于4000万元。

管理层接下来的改变:1、引入新的業務模式,如加盟及合作模式以及外賣衛星店模式;2、优化菜单结构和菜品价格,也就是降价;3、优化员工激励机制;4、加强控本措施;
这份盈警可以说是餐饮股的又一记闷棍,下行周期想买消费股的左侧,殊不知腰斩后左侧还遥遥无期,九毛九上周再跌去20%。

九毛九的管理层也马上出来做交流安抚投资人情绪,大概说辞就是之前策略做错了,年内控制成本,资本开支集中在太二酸菜鱼和火锅,把新拓展的品牌已经卖掉了,所以公司有4000万左右的减值。
虽然管理层认错态度良好,但也被投资人疯狂吐槽。
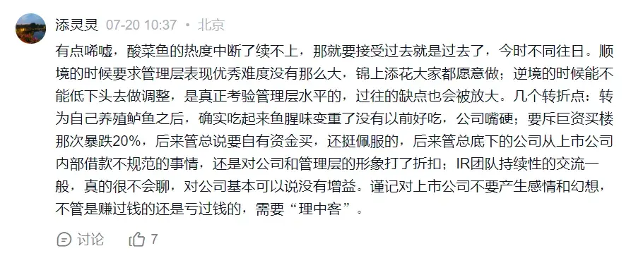
这里引用一位雪球投资人的总结,九毛九的几个转折点:转为自己养殖鲈鱼之后,被消费者吐槽不好吃,管理层嘴硬反驳消费者。22年9月要花当时账上一半现金流买写字楼,股价当日暴跌20%,后来管理层又出来说花自己钱买,不掏公司的钱了。
再到近两年公司运营越来越差,每次出来交流都是同一套,不是跟投资人嘴硬就是认错,管理层显得没什么积极性,这也导致不少人不想接触这家公司。

在口罩结束后,大多数人都没预料到餐饮反而会越来越差,而这也击碎了大多数餐饮的扩张策略。例如,九毛九近两年推出的新品牌“怂火锅”,一开始拓店挺顺利,先在一线城市开了几家店,反响都挺不错,在社交媒体上爆火了一段时间。
截止今年二季度怂火锅共有73家店。

怂火锅可能有些朋友不太了解,可以简单理解为是服务态度加强版的海底捞,主要消费人群是年轻人,主打的是服务态度很社牛,会让消费者感到些社恐。
例如,在吃饭的时候服务员会在固定时间表演唱歌跳舞之类的才艺让消费者开心,或是像海底捞那样给消费者庆祝生日,大多数年轻人去到这家店都会拍照分享到社交媒体上,甚至说年轻人过生日吃饭就去怂火锅等这样的标签,从而在网络上带火了怂火锅一阵子,那段时间怂火锅要排队1-2个小时。
但到今年,怂火锅也不怎么排队了,一是人均消费贵,二是火锅一般,服务体验一次之后也没多大意思了,这是九毛九暴跌的部分原因。
实际上,怂火锅的人均消费并不低,2022年怂火锅人均消费为128元,2023年降低至人均113元,直到今年二季度降低至人均消费104元,在口罩结束后,人均消费反而较22年缩水近20%。

免责声明:数字资产交易涉及重大风险,本资料不应作为投资决策依据,亦不应被解释为从事投资交易的建议。请确保充分了解所涉及的风险并谨慎投资。OKEx学院仅提供信息参考,不构成任何投资建议,用户一切投资行为与本站无关。

和全球数字资产投资者交流讨论
扫码加入OKEx社群
industry-frontier