欧易okx官网
  • 注册
  • 数字货币
  • 元宇宙
  • 比特币
  • Web3.0
  • 数字藏品
  • 中国十大暴雷项目:BIKI交易所

    中国十大暴雷项目:BIKI交易所

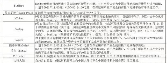
  • 中国十大暴雷项目:BitMart

    中国十大暴雷项目:BitMart

  • 中国十大暴雷项目:OCX交易所

    中国十大暴雷项目:OCX交易所

  • 中国十大暴雷项目:缅交所

    中国十大暴雷项目:缅交所

  • 中国十大暴雷项目:币核BHEX

    中国十大暴雷项目:币核BHEX

  • 中国十大暴雷项目:SSC共享生活圈

    中国十大暴雷项目:SSC共享生活圈

  • 中国十大暴雷项目:明马克量化交易

    中国十大暴雷项目:明马克量化交易

  • 全链游戏成熟的关键?一文盘点值得关注的链上游戏引擎

    全链游戏成熟的关键?一文盘点值得关注的链上游戏引擎

  • Upbit再次提取1100万LOOM,持有量占LOOM流通量的49.45%

    Upbit再次提取1100万LOOM,持有量占LOOM流通量的49.45%

  • 如果SEC不对灰度现货比特币ETF裁决提出上诉 会发生什么?

    如果SEC不对灰度现货比特币ETF裁决提出上诉 会发生什么?

  • Stacks联合创始人:BitVM不是虚拟机 可称为BitProver

    Stacks联合创始人:BitVM不是虚拟机 可称为BitProver

  • DWF Labs一有新闻就影响行情?数据分析结果如下

    DWF Labs一有新闻就影响行情?数据分析结果如下

  • 首页
  • 上一页
  • 1766
  • 1767
  • 1768
  • 1769
  • 1770
  • 1771
  • 1772
  • 1773
  • 1774
  • 1775
  • 1776
  • 下一页
  • 末页
  • 共 2536页30429条
  • 数字货币

    数字货币

    欧易okx官网

    Copyright © OKEX 本站非欧易OKX官网,其中欧易OKX官网APP下载为OKEx官网提供。 本站所有信息均来自网络。为个人学习、研究或者欣赏使用。不代表本站立场也不代表任何投资建议.欧易OKX官网 - 欧易OKX官网是全球领先的数字货币交易平台之一,欧易OKX官网主要面向全球用户提供最新的加密货币资讯信息、区块链资讯信息、数字资产的交易服务。本站内容将介绍欧易OKX官网,欧易OKX官网APP,欧易OKX官网最新官网地址等内容资讯!任何投资都具有风险,请在当地法规允许的条件下进行合理的投资。

    数字货币
    元宇宙
    比特币
    Web3.0
    友情链接: