
特斯拉财报出炉!第3季度没卖比特币、投资人虚惊一场

特斯拉财报出炉!第3季度没卖比特币、投资人虚惊一场

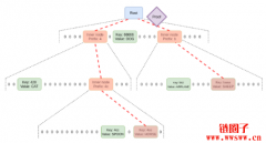
虚拟货币诈骗的资金流向何处?UNODC揭露东南亚洗钱网络新动向

Eclipse首次使用Solana虚拟机,结合Celestia优化资料储存

Verge的2023年路线图:验证技术革新Verkle Trees

SCR币上线惨跌30%!除了代币分配惹议Scroll还走错哪步棋?

最狂分析!Bernstein预测比特币明年冲20万美元

Uniswap推出跨链桥接功能,让用户轻松横跨9大区块链!

比特币年底有望升至9万美元?持有比特币的MicroStrategy大涨

VanEck欧洲市场Solana ETN投入质押,与ETF有何不同?

以太坊blob费用飙升:这对 L2s 意味着什么?

丹麦企业Bending Spoons发迹史,将望向美国IPO上市

Gary Gensler下台的可能性有多高?币圈能迎来曙光吗?
数字货币
数字货币