
Solana 的 Meme 币团队疑似盗取了近 1 万美元的资金

Solana 的 Meme 币团队疑似盗取了近 1 万美元的资金

Hedera Hashgraph 价格预测:HBAR 价格会反弹吗?

澳大利亚资产管理公司将于第二季度在芝加哥期权交易所推出比特币 ETF

由于美国非农就业数据强劲、加拿大就业疲弱,美元/加元刷新四个月高点1.36

Terraform Labs 诉讼获得 SEC 胜诉判决

The Meme Coin 分析师称“对于那些遗憾错过 Dogwifhat (WIF) 和 Book of Meme (MEME) 的人来

Solana 网络传输失败率飙升至 76% 以上,SOL 暴跌 ⋆ ZyCrypto

减半后比特币挖矿盈利不一定会下降

波澜又起:当数字藏品成为“外衣”

狗狗币的复苏:链上指标信号理想的购买机会

SHIB 编年史:随着新兴 Memecoin 的出现,揭示柴犬在加密货币市场中的潜力

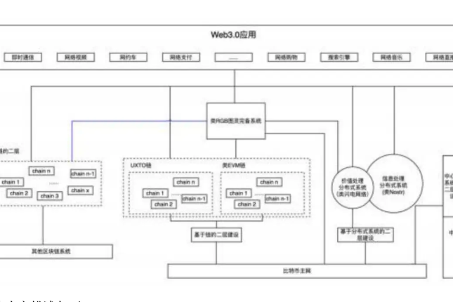
从状态机的角度观察比特币二层,Web3大规模应用的架构是什么样子?
数字货币
数字货币